氫燃料電池相對燃油和鋰電池具備多重優勢。燃料電池是繼水力發電、熱能發電和原子能發電第四種發電技術。各類燃料電池中,目前質子交換膜電池(PEMFC)最適合用于燃料電池汽車。
相對鋰電池汽車而言,氫燃料電池汽車沒有續航里程短、加注時間長的問題。氫燃料電池汽車的續航里程能達到500-1000公里,與燃油汽車基本接近,燃料加注時間僅為幾分鐘,遠遠低于電動汽車數個小時的充電時間。除此之外,氫燃料電池汽車還具有效率高、清潔環保等諸多優勢。

近一年多來,燃料電池頻繁受到政策關注,加氫站建設突出強調。2019年“兩會”期間,氫燃料電池產業首次被納入政府工作報告,之后政策頻出,在2019年12月工信部發布的《新能源汽車產業發展規劃(2021-2035)》(征求意見稿)中,強調了要提高氫燃料制儲運經濟性,推進加氫基礎設施建設。2020年4月10日國家能源局印發《中華人民共和國能源法(征求意見稿)》,明確提出優先發展可再生能源,相較2007年的版本氫能被列入能源范疇。

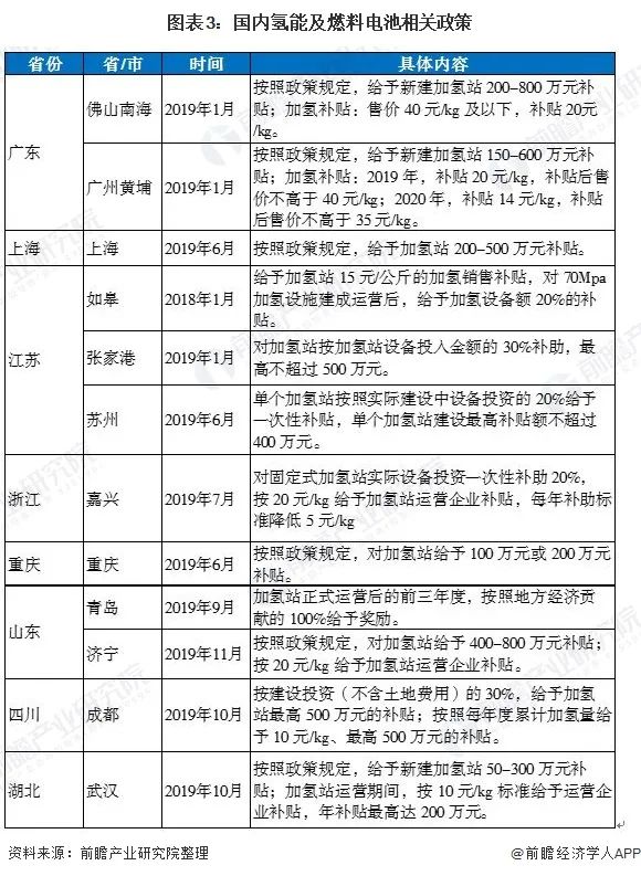
同時,地方政府從初始投資補貼和加氫補貼兩方面,推出加氫站補貼方案。在各地方政府補貼方案中,根據加氫站加氫能力的不同分別給予初始投資補貼,而且針對加氫站的年度加氫量對每公斤氫氣提供銷售補貼,這兩方面的補貼針對目前加氫站遇到初始投資大、氫氣成本高兩大難點給予有力支持。

燃料電池產業鏈技術產業化與技術目標不斷細化。2019年6月18日,國家能源局等部委指導下首部《中國氫能源及燃料電池產業白皮書》發布,不僅更加明確燃料電池汽車、加氫站的數量的總量目標,而且對氫能源比例、燃料電池系統產能和相關電堆及零部件產值做出規劃,燃料電池產業發展路徑更為具體和系統。
與規劃數據相比,國內氫能現狀仍有一段差距,說明未來看,氫燃料行業仍有較大的成長空間以及可以預期,氫燃料行業仍將保持較快的發展速度。

從技術發展水平來看,我國制氫技術較國際先進水平相比仍有一定差距。衡量氫能產業發展水平的核心在于氫能和燃料電池產業相關的核心技術是否能實現國產化,而非僅僅在于組裝進口的核心零部件。
目前,在氫能產業方面,我國有部分技術已處于國際領先地位,如光催化和生物質制氫。但另一些與國際先進水平差距明顯,如儲氫環節,車載儲氫罐和碳纖維目前仍存在瓶頸,我國在液氫儲運技術方面較為薄弱;加氫站環節,氫氣壓縮機和加氫機技術與國外差距較大。綜上從成本上考慮,我國率先選擇在長續航里程運營型汽車上發展,主要系此類汽車在燃料電池的使用上,與電動和燃油相比,更易實現使用成本的經濟性。

